時間:2020-03-25 15:05 國際學校網
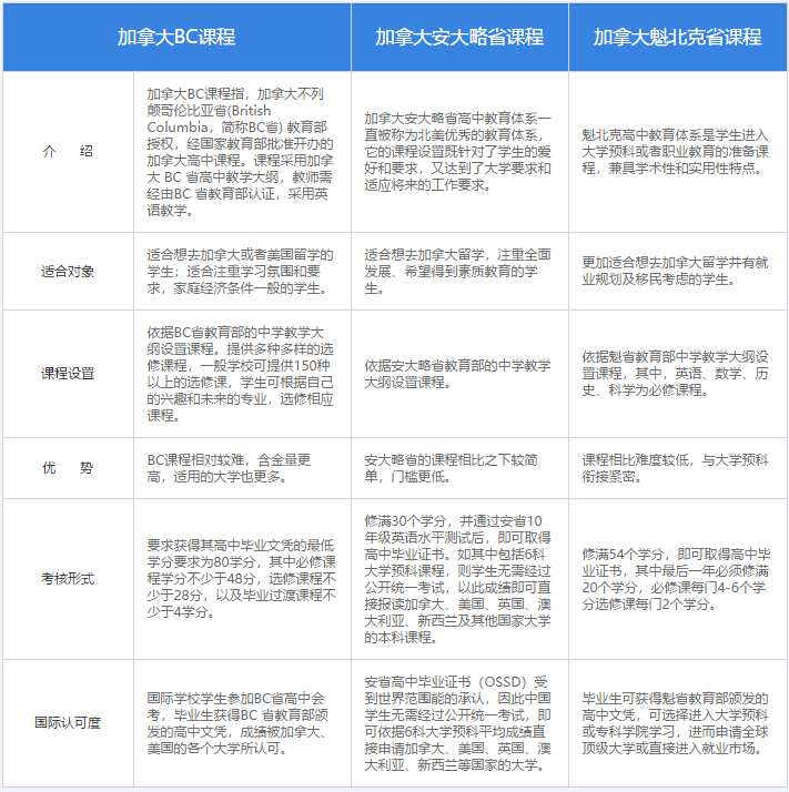
加拿大高中課程目前是指國內開設的中加課程,主要來自于加拿大生活、教育條件好的兩個省區:英屬哥倫比亞(BC)省和安大略省,所以加拿大國際高中課程分為BC課程和安大略課程兩種。BC課程較難,適用的加拿大大學也更多。
加拿大三大課程體系-提供北美優質教育資源

加拿大留學八大優勢-性價比高的留學國家

溫馨提示:國際化學校,想了解更多學校信息,歡迎點擊【預約看?!?/a>咨詢!或電話咨詢:400-9609-559
免責聲明: 1. 為方便家長更好的閱讀和理解,該頁面關于學校信息描述可能采用了學校視角,描述中涉及的“我”、“我們”、“我校”等第一人稱指代學校本身。并不代表遠播公司或其觀點;2. 此網頁內容目的在于提供信息參考,來源于網絡公開內容,具體以學校官方發布為主;3. 若素材有侵權或其他問題,請聯系我們:2787266480@qq.com。
課程簡介 海淀凱文高中部實行學分制,學生可以在學習核心學科課程的同時,靈活選擇自己感興趣的學科進行學習。課程設置與學時安排采用美國高中課程+AP課程,或劍橋體系的IGCSE課
海淀凱文會根據每一位申請者所展現的綜合學術能力、身心發展情況和日常行為習慣表現等條件來進行綜合考量,主要包含以下內容: 入學考察中的表現 過往教育經歷及特長培養 申請
北京海淀凱文學校2026-2027學年招生工作現已正式啟動,詳細招生計劃如下。 拔尖創新人才培養工作 扎實的學術基礎是海淀凱文的立校基石。海淀凱文堅持12年一貫制拔尖創新人才培養,
天津奧宇哈珀學校 以「培養有中國文化特色的全球公民」為使命國際部融合優質教育資源,開設有中日定向班、OSSD中加國際班、BC 2+1中加國際班、A-Level課程國際班四大課程,適配不同
在國際教育的廣闊版圖中,天津奧宇哈珀學校始終爭做探索創新、追求卓越的先鋒。為了滿足學生日益多元的留學需求,學校正式增設中日班,開啟雙軌并行的全新留學通道。 天津奧宇
在眾多國際課程體系中,A-Level(英國普通中等教育證書高級水平課程)以其權威性、學術深度和全球認可度,被譽為通往世界頂尖大學的黃金標準課程。對于目標定位于英國、澳洲、香港
劍橋大學,英國 G5超級精英大學之一。作為培養了近代物理學之父牛頓、進化論奠基人達爾文、宏觀經濟學之父凱恩斯和著名理論物理學家霍金的頂尖高等學府,劍橋大學的數學專業一
恭喜William Wang同學 憑借優異的學術成績和卓越的綜合素養 以及突出的個人潛力 獲得島城首封英國劍橋大學的面試邀請 劍橋大學作為世界公認的頂尖高等教育機構,以其嚴格的選拔標準
預約咨詢
電話咨詢
手機版
院校庫手機版