時間:2020-07-28 09:45來源:合肥中銳學校(原合肥世外)
合肥世界外國語學校高中日語實驗班介紹
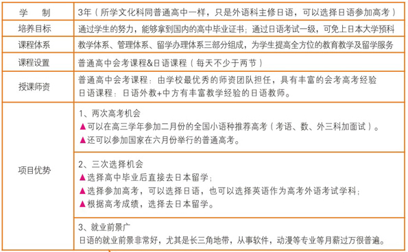
雙次高考 • 三次選擇 • 擇校雙通道
高中日語實驗班,已成功開辦十年,得到省教育廳、市教育局的高度關注和大力支持,省教育廳將專門在高二學業水平考試時為我校的日語實驗班學生單獨命題。為了更好地培養學生的語感,學校每年安排老師帶隊赴日本為期兩周的修學游,學生不僅吃住在日本家庭里,更重要的是體驗了異國文化,增強日語學習的信心。日語實驗班的學生既可以避免英語學習成績差的不利,又可以為自己的未來發展多了幾種選擇,可以選擇在高二學業水平考試通過時去日本留學,選擇日本大學深造;還可以參加國內高考,外語只考日語,為學生多渠道擇校創造更多空間。在就業上,小語種的人才短缺為將來就業提高競爭力,減少就業壓力。
日本留考
日本留學生考試(EJU),又叫留考、留試、留統,是指對希望考入日本大學(本科)等的外國留學生的日語能力以及基礎學力進行考試評估。自2002年由獨立行政法人日本學生支援機構開始實施日本留學生考試后,便廢止私費外國留學生統一考試。
考試每年6月和11月舉行兩次。目前公立和私立大學基本全部采用該考試。有些學校在EJU分數上線后,還需要參加校內考試(面試為主,有時候會筆試)。
課程設置:

學制設置:

擇校方式:

日本留學優勢

招生要求
招生對象:初三畢業生、高一在讀生,不限學籍、不限戶口、全省招生。
招生人數:30人(1個班)
入學時間:2020年9月1日
報名方式:
合肥初三畢業學生:
1、參加中考后填報志愿,志愿代碼:3771
2、直接至電預約咨詢參加學校分批舉行的招生咨詢會
外地生:
直接至電預約咨詢參加學校分批舉行的招生咨詢會
溫馨提示:國際化學校,想了解更多學校信息及招生考試情況,歡迎電話預約咨詢:400-9609-559或點擊【預約看校】咨詢!
免責聲明: 1. 為方便家長更好的閱讀和理解,該頁面關于學校信息描述可能采用了學校視角,描述中涉及的“我”、“我們”、“我校”等第一人稱指代學校本身。并不代表遠播公司或其觀點;2. 此網頁內容目的在于提供信息參考,來源于網絡公開內容,具體以學校官方發布為主;3. 若素材有侵權或其他問題,請聯系我們:2787266480@qq.com
尊敬的家長朋友: 您好!衷心感謝您一直以來對合肥中銳學校的...
合肥世外幼兒園隸屬于合肥世界外國語學校,坐落于合肥市經開...
合肥世外是一所私立學校,是一所從幼兒園、小學、初中到高中...
合肥世界外國語學校開辦的高中英語實驗班(A LEVEL課程班)。整合...
合肥世界外國語學校新加坡班課程由中銳教育集團強大的課程研...
合肥世界外國語學校高中日語實驗班,已成功開辦十年,得到省...
合肥世界外國語學校成立于2000年,是安徽省具有招收外籍學生資...
合肥世界外國語學校 初中雙語介紹 雙語初中部強調中英雙語的...
預約咨詢
電話咨詢
手機版
院校庫手機版