上海星河灣雙語學校(簡稱:星校 )成立于2012年,是一所專注于提供1-12年級高品質教育的民辦雙語學校,也是上海21所國際課程試點學校之一。
星校以其高強度的學術氛圍在上海教育界廣為人知,常被喻為“雞血學校”。這一稱謂的由來,與學生們私下所形容的“三多”特征密切相關:課堂教學內容密集度高,課下作業布置量顯著,校園日常管理嚴格細致。
正因如此,星校備受矚目,多年來穩穩占據著上海國際教育標桿學校的位置,是很多追求國際TOP名校錄取家庭的優先選擇。
星校2026年春招安排
考試時間:目前,星河灣暫未公布春招時間,按照去年的時間預計測,今年應該會在11月底或者12月初。
考試內容:英語、數學、面試
學費參考:
小學、初中:每學期60000元左右
高中:每學期75000元左右
住宿費:每年約10000元
注:以上費用僅供參考,具體費用以學校公布為準!
活動地點:閔行區金都路2588號上海星河灣雙語學校
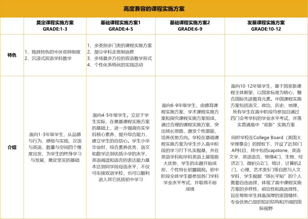
星河灣課程體系
小學至初中(1-9年級)
1、義務教育+雙語課程
星校小學初中階段,在完成國家義務教育課程基礎上,添加了數學、科學、物理、化學、生物等多種雙語課程。英文教材占比超70%。其中部分教材和上中國際共享。
2、班型設置
星校在小學低年級的階段推行包班制,中外教師聯合管理;每個班級還配有專科教師,負責學生在音樂、體育、美術等科目的專項教學。4年級以上,星校各年級實行分層和走班制,根據MAP測試成績分設S班(基礎)、S+班(提高)、H班(高階),英語水平要求尤為嚴格。
高中階段(10-12年級):
星校的高中階段,學生的課程全面轉向“美高+AP”模式。教材均采用美國主流高中的同款教材。同時,星校還開設了超過20門AP課程供學生選擇。學生可以根據自己升學的需求進行選擇和規劃。

值得一提的是,星校高中部還開設了AP Capstone課程,這是College Board(美國大學理事會)開發的研究性項目,是為了滿足更多學生有更廣泛的學術興趣的需求,同時讓學生也能學到必要的研究技能,屬于AP學科的最高階段。
參與此課程的學生要在老師帶領下完成相當于大學水平的科研論文寫作。目前能夠開設AP Capstone課程的學校,在全球范圍內屈指可數。
星河灣考情回顧
1、英語筆試
聽力:6道題 一篇托福對話聽力,較簡單
詞匯: 10道題,4選1,4個選項中3個都是同義詞,選1個填進去
語法: 15題,介詞選擇10題+句子語法正確判斷5題
閱讀: 5道題,文章為神經元相關
寫作: 字數要求150 字以上
話題為:When you are going to make decisions,which one do you prefer:all by yourself,listen to your peers,or listen to elder relatives?
2、數學筆試
考試時間:50分鐘
試卷形式:純英文卷
選擇題:25道題
解答題:5道題,分值依次遞加,考了圓相關的知識點
3、面試
考試時間:約50分鐘
考試形式
1.小組面試,4人/組
2.考試現場給8個問題,放在8張桌子上
3.每組同學一起討論并完成桌子上的題目,把本組答案貼在桌子上,然后走到下一張桌子
4.每位同學針對桌子上其他組的回答進行點評,用英語發表個人看法
溫馨提示:國際化學校,想了解更多學校信息及招生考試情況,歡迎電話預約咨詢:400-9609-559或點擊【預約看校】咨詢!
免責聲明: 1. 為方便家長更好的閱讀和理解,該頁面關于學校信息描述可能采用了學校視角,描述中涉及的“我”、“我們”、“我校”等第一人稱指代學校本身。并不代表遠播公司或其觀點;2. 此網頁內容目的在于提供信息參考,來源于網絡公開內容,具體以學校官方發布為主;3. 若素材有侵權或其他問題,請聯系我們:2787266480@qq.com
親愛的家長您好, 感謝您對星杭兩校的關注與支持!新一輪插班...
上海星河灣雙語學校(簡稱:星校 )成立于2012年,是一所專注于提...
上海星河灣雙語學校成立于2012年,是一所專注于提供1-12年級高...
青藤同蔓,星河鷺起,畫圖難足,又是三年的努力與拼搏迎來如...
5月18日星杭兩校舉行插班活動 誠摯邀請 期待相遇 親愛的家長您...
一、學校簡介 上海星河灣雙語學校 成立于2012年,是一所專注于...
上海是星河灣雙語學校 是上海21所之一。21所學校歸市教委管束...
上海星河灣雙語學校 成立于2012年,是一所專注于提供1-12年級高...
預約咨詢
電話咨詢
手機版
院校庫手機版